资讯 
了解行业以及华进新闻资讯。
正高/高级知识产权师评价条件:取得“专代资格”可视同取得知识产权师职务任职资格!
2023-07-10
近期,浙江省知识产权局、浙江省人力资源和社会保障厅印发《浙江省经济系列知识产权专业正高级知识产权师、高级知识产权师职务任职资格评价条件(试行)》(以下简称“评价条件”),该评价条件自2023年8月15日施行。
图片来源:浙江省市场监督管理局(浙江省知识产权局)
申报高级知识产权师职务任职资格的,应取得有效的国家高级知识产权师资格考试合格证,并具备下列条件之一:
在知识产权服务和运营管理工作中作出突出贡献的人员,取得以下标志性成果的,可不受学历(学位)资历条件限制,直接申报高级或正高级知识产权师:
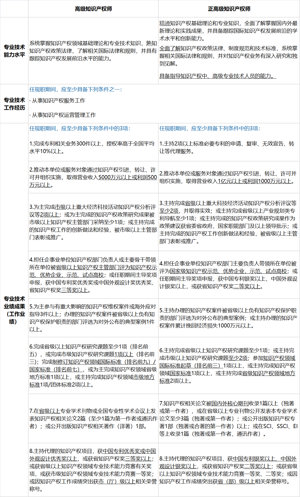
“评审条件”概览

Copyright © 2021 华球体育官方网站中国有限公司.All Rights Reserved.粤ICP备12081038号